Discover
/
Article

Helping physics departments thrive

FEB 01, 2025
Capturing the wisdom of hundreds of individuals and departments, the Effective Practices for Physics Programs guide is a handbook for creating significant and sustainable change.
PTO.v78.i2.46_1.d1.jpg
David Craig
PTO.v78.i2.46_1.d2.jpg
Theodore Hodapp
PTO.v78.i2.46_1.d3.jpg
Michael Jackson

“I want to move our physics department to the next level. What are the five most important things to do in the next two years that will get us there quickly?”

That is the type of question posed by many department chairs and faculty members. Some want to see students be more engaged in their research labs and classes, some are seeing the culture change around them and are unsure how to proceed, and some are motivated by the threat of program dissolution. They love physics and are dedicating their professional lives to its study and to the education of the next generation of physics-informed individuals. What they need is a way to tap into the collective understanding of common issues and advice on taking the next steps for their department.

PTO.v78.i2.46_1.f1.jpg

The American Physical Society (APS) Committee on Education had long wrestled with how to support departmental change. It received a steady stream of calls from members wanting support structures similar to those found in other organizations such as the American Chemical Society. Starting in the early 2010s, ABET, the accrediting organization for engineering, began to establish a framework for accrediting physics and other natural science programs, which caused some concern among physicists about who might have authority to regulate degrees.

An APS survey of physics department chairs in 2014 asked about initiating a national accreditation process. The results led the Committee on Education to propose the development of a comprehensive guide—now known as the Effective Practices for Physics Programs (EP3) guide 1 —that would lay out basic principles for improving undergraduate programs. Those principles included understanding ways in which significant and lasting change is advanced. 2 That understanding, which is woven throughout the EP3 guide, reflects a commitment by the individuals creating the guide to an ongoing cycle of experimentation, assessment, and reevaluation or redesign and a dedication to collective engagement.

The EP3 guide is built on the principle that departments can learn from other programs that have demonstrated positive outcomes from their own change efforts. Additionally, the guide emphasizes that strategies for change should be based on evidence and tailored to local context.

To create the guide, APS joined with the American Association of Physics Teachers (AAPT) in 2016 to assemble a task force, chaired by two of us (Craig and Jackson). The aim was to craft a process for soliciting effective practices, editing them into actionable formats, and vetting the collection with members of the community.

PTO.v78.i2.46_1.f2.png

The task force soon began recruiting numerous volunteers to begin compiling the collective wisdom of physics department leaders, education researchers, and program innovators. Existing reports 3 , 4 and studies 5 , 6 helped shape an understanding of leadership, education, and innovation that informed the guide’s development (see also the article by Bob Hilborn and Ruth Howes, Physics Today, September 2003, page 38 ). In part through extensive conversations with faculty members and program leaders, the EP3 task force recognized that the most dynamic physics programs formed communities among educators and students that provided supportive environments for its members to teach, learn, conduct research, and grow professionally.

The leaders of those dynamic departments consider multiple facets of their program—the curriculum, undergraduate student retention, and the impact of outreach activities, for example—and then support what’s working and improve what’s not. The EP3 guide captures the wisdom of hundreds of programs and individuals and the work they have done to prepare the next generation of physics graduates for the careers and challenges that they will face moving forward. It also summarizes the scholarship on teaching and learning in ways that can help faculty members improve how their students digest information. And because highly functional departments are enabled by excellent leadership, numerous sections in the guide offer effective strategies for improving department leadership and management. The task force recently heard from one department chair, “The EP3 guide is the how-to guide I never knew I needed.”

Effective departmental change


The EP3 guide’s philosophy is deeply rooted in the idea that effective and sustainable change efforts are intentional. As it notes, successful physics departments engage in cyclic self-reflection on their processes and outcomes to guide decisions and actions, embrace shared action and ownership, engage appropriate stakeholders, and use data and a clear sense of departmental mission and identity to formulate plans.

PTO.v78.i2.46_1.f3.jpg

The cycle of reflection and action is a key component of the EP3 guide’s philosophy. The guide includes many examples of what to do, but the cycle reminds users that sustainable improvements involve both action and reflection, which then lead to more change. (Courtesy of the EP3 initiative.)

View larger

Particularly central to the EP3 philosophy is the idea that effective and sustainable change efforts are driven by data. Too often, individuals and departments eager to tackle a perceived challenge make plans without investigating whether those changes actually address the specific underlying issues. For example, departments facing enrollment challenges often turn to aggressive recruitment efforts and new program development in the hopes of attracting new students. But what if the primary reason for a program’s lack of physics majors is that it does not retain the students it already has? 7

One department that the EP3 initiative worked with discovered through focus groups and exit interviews that its introductory course had a reputation for poor instruction. Another program’s curriculum was structured primarily to prepare students for graduate programs, so students were getting the message that a physics major was only for those who wanted to become professors, even though that was not the career path that most of them wanted to follow. At those institutions, efforts to recruit more students rather than address the real reasons that students weren’t persisting in the program would likely be wasted.

To know where change efforts need to be directed, individuals and departments need to gather data that are relevant to the proposed interventions and that will allow them to evaluate the impact of their efforts. Programs that the EP3 initiative has worked with have garnered important insights from focus groups, exit surveys, and other qualitative assessments to investigate the flow of students in and out of the program. That information was used to complement numerical data, such as course enrollments. Although numerical data are important, STEM faculty and administrators have a tendency to privilege numbers over qualitative data. Yet qualitative data can provide insights into what’s going on in a department that numbers cannot. 8 The EP3 guide provides resources to help program administrators who want to collect their own qualitative data and learn from them.

Another related idea that shaped the EP3 guide is that local context matters. Every physics department has its own mission that frames its decisions and activities. Each one also has its own distinct set of conditions and circumstances: institutional, financial, political, and, of course, personal—that is, all the people involved, including students, staff, administrators, and faculty. That is why the guide is framed as a set of effective practices that departments can use to help address their own unique set of challenges rather than as a set of prescriptions that departments should follow. Although programs may have commonalities in possible approaches to challenges that they face, which practices make sense for them to implement depends strongly on local conditions.

For example, consider the task of overseeing the development and implementation of a new curriculum. A small institution, with few impacted programs and people, can often act quickly. But at a large university, the task may be charged to a small group of faculty members and will likely also involve gathering data, consulting a larger number of affected programs, and discussing resource needs with administrators. One large research-intensive department that the EP3 initiative worked with finally found success—after several previous failed attempts at curricular reform—by designing a process to build consensus among the faculty for the proposed transformation and its implementation. With regular communication and opportunities for feedback during the plan’s development, the departmental committee guiding the reforms was able to make important adjustments that addressed concerns before making a final proposal.

PTO.v78.i2.46_1.f4.jpg

The original task force, shown here, was small, and the EP3 guide is a result of extensive collaboration with members of the physics community. The many voices who contributed and continue to contribute to the guide are what make the living document a success. In the back row, from left, are Michael Jackson, Stephanie Chasteen, Courtney Lannert, Gubbi Sudhakaran, David Craig, Kathryn Svinarich, Willie Rockward, and Theodore Hodapp; in the front row, from left, are Sam McKagan, Ramon Lopez, Carl Wieman, Robert Hilborn, Gay Stewart, and Lawrence Woolf. Noah Finkelstein is not pictured. (Photo by Sean Costello.)

View larger

Changes are most likely to be successful and sustainable if addressed at the department level. Individuals can adapt the EP3 guide’s recommendations to help them advance a particular initiative. But for programmatic change to occur and evolve over time, all department members—faculty, staff, students—need to be engaged in the process. Often, efforts fail to take hold when the “hero” who leads it becomes discouraged by the lack of broader support from the program, runs out of time or energy, or changes positions or institutions. Without shared engagement and ownership by an appropriate subset of department members—and a deliberate plan in place for ongoing review and support—efforts to implement change and sustain successes that have been achieved are likely to dissipate over time.

The guide, we realize, is big. Really big. The aim of the EP3 task force was for the guide to be comprehensive, including giving options for programs at different stages of evolution. The guide emphasizes throughout that departments should choose to implement the easiest things first and then return to the guide for the next steps. The task force also wanted to make sure that every recommendation was directly actionable. The task force—and now, editorial board—and the guide’s many contributors and reviewers have experienced the difficulties and complexities that departments currently face, and they are attempting to ensure that each effective practice can be done within the limitations that academic departments have.

The guide in action


The physics program at Lewis University was in an enviable position of growth, brought on by initiatives such as establishing dual-degree partnerships, adding concentrations to provide flexibility for students, and modernizing the major. Over a decade, the department went from graduating, on average, fewer than four physics majors per year (2007–12) to 15 per year (2017–22). Yet its physics teacher preparation program remained stagnant, averaging one graduate roughly every two years.

Department leaders recognized an opportunity. They applied for and received funding from the PhysTEC (Physics Teacher Education Coalition) initiative to determine the gaps in their departmental offerings and identify how best to measure the success of their work. Based on the data, they resolved to take specific actions to rewrite the story that students were hearing about teaching as a career path. They engaged faculty members and current students and agreed on strategies that could be undertaken, assessed, and improved.

Using established resources, 9 they implemented several strategies designed to help grow the teacher preparation element of their physics program. Along with developing marketing materials for the program, they gathered data on salary information and market demand to promote teaching as a viable career path to their students and other members of the physics department. Their efforts paid off when, in 2024, PhysTEC recognized them with an award for nondoctoral institutions that graduate at least five physics teachers within three academic years.

Lewis University embodied the cycle of reflection and action—a core principle during the EP3 guide’s development and one of its recommended strategies—when improving its undergraduate program and advancing its teacher education initiative (see the cycle graphic above). Joseph Kozminski, chair of the Lewis physics department, said, “We realized there were things we could do that required a different way of thinking, a new mode of speaking to one another and students, both prospective and current, about our program. Focusing department conversations on creating opportunities for students, backed by data, was critical in developing buy-in that ultimately increased the number of students we could help become teachers.”

How to use the guide


The EP3 guide is a living collection of knowledge and advice provided by the physics community of educators and researchers; it spans all aspects of the undergraduate student experience. The guide addresses topics such as recruitment and retention, pedagogy and assessment, and creation and sustainment of effective change.

Many individuals who enter leadership positions do not receive training in advance and must learn to lead on the job. To help address that critical need, the EP3 guide includes resources to support faculty members as they take on various leadership roles during their career. Sections include “How to Create and Use Foundational Documents,” which can help set a common understanding of the department’s mission, vision, and values among all members of the department, and “How to Be an Effective Chair.”

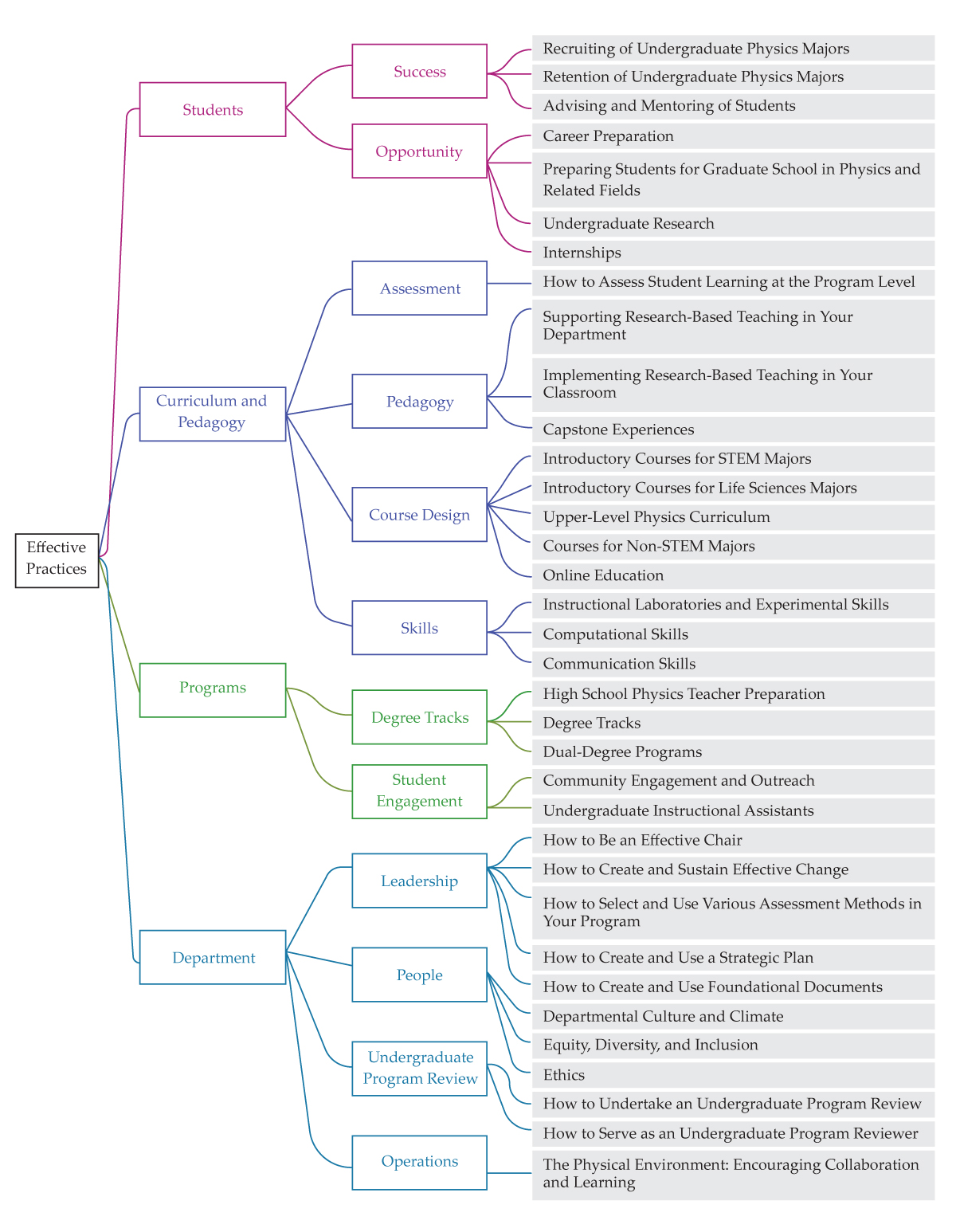
PTO.v78.i2.46_1.f5.jpg

The EP3 guide is large. The initial release has 35 sections primarily divided into four headings: Students, Curriculum and Pedagogy, Programs, and Department. (Chart courtesy of the EP3 initiative.)

View larger

Because the EP3 guide is not a prescriptive to-do list, it includes far more strategies and actions than any individual department can implement, and many departments are already doing some of what’s recommended. Each section starts with a brief description to orient readers, followed by a set of effective practices, which are organized into thematic groupings with multiple actionable strategies for implementing each practice. Sections also include specific assessments and techniques that departments can use to evaluate whether they are achieving their desired outcomes. Nearly all sections end with a list of evidence-based, high-level resources that include deeper dives into the material and language that can help convince colleagues and administrators to implement changes.

For example, a new department chair may use the guide to find tips on how to manage difficult issues or to explore strategies on how to engage with their dean and advocate for resources. Similarly, a leader of a department with low enrollment may facilitate a retreat by asking one working group to report on ways of leveraging the institution’s support structures for students (from the section “Retention of Undergraduate Physics Majors”) and another working group to summarize key guidance on structuring introductory courses to meet department goals and students’ needs within institutional constraints (from the section “Introductory Courses for STEM Majors”).

Departmental reviews are another mechanism for implementing change. Most accreditation bodies require them at regular intervals, typically every five to eight years. Reviews are an opportunity for department members to discuss and evaluate what has been accomplished during the previous review period and assess their goals going forward. They can also be a time to clarify the department’s strategic directions. Reviews offer opportunities for programs to engage their university leadership on how their activities and aspirational goals align with the institution’s vision and mission, to reinforce their contributions to the institution, and to advocate for continued (or increased) investments in the department. The EP3 guide provides templates and details on how department chairs can conduct an external review for their department and how faculty members can serve as a program reviewer for another department.

Moving forward


Having available resources and actually implementing recommended changes are separate things. Even in the early days of the EP3 initiative, the team knew that a living document was essential but wouldn’t be enough to make a sustainable difference. There also needed to be active support for departments using the guide. Because of feedback from focus groups and surveys with physics department chairs, the EP3 initiative offers workshops to support use of the guide and is exploring partnerships with other organizations and change initiatives.


What is missing? Where should the guide go next? Because it really is a resource developed by and for the physics community, the EP3 editorial board would love to hear from you. Let the board know how it should expand or improve the EP3 guide so you and your colleagues can do the hard work of putting principles and practices into action that will benefit your department and, most importantly, your students. If you are interested in contributing to future versions of the guide, we encourage you to contact the editorial board at ep3@aps.org .

One major effort is the Departmental Action Leadership Institute (DALI). Developed and facilitated by one of us (Craig) and Joel Corbo, a senior research associate at the University of Colorado Boulder and a member of the EP3 research team, each DALI is a high-impact, yearlong development experience for physics program faculty to build leadership skills and learn how to create effective, sustainable, data-driven change and a robust culture of self-reflection and action. DALI participants report significant changes in departmental norms around the use of data in making important decisions. Their departments also demonstrate an increased recognition of the importance of involving a broad set of constituents and affected parties—including students—in major departmental initiatives. 10

Since fall 2020, DALI has facilitated five cohorts of four to five departments each. Departments select two faculty members to be “change leaders” who participate in DALI activities, including an in-person kickoff workshop and around 30 hours of video conferences throughout one academic year. Within their institution, the change leaders create departmental action teams. DALI trains change leaders to better understand the situations that their programs face, engage in steps necessary for creating sustained change, and work with their action teams to achieve goals. 11 Participants report that the DALIs are an essential resource that enable them to become better change agents, and they come to appreciate that measured and intentional approaches to change indeed work. 12 DALI developers are continuing to explore partnerships with other change initiatives.

The EP3 guide was initially authorized by the APS council and its Committee on Education to be a living document rather than a static report whose value would decay over time. It is regularly reviewed for relevance and effectiveness, especially as the mission of physics departments morph under pressures from various economic, social, and scientific quarters. An independent editorial board is charged by APS and AAPT with that responsibility. Moving forward, the editorial board is already considering how it might expand the scope of the guide. New sections on graduate education are already under development because many departments are wrestling with such issues as recruitment, admissions, comprehensive exams, and fostering of high-performing research teams. Also under consideration are ways to interface with two-year colleges, given the critical role that they play in the educational ecosystem.

This article was originally published online on 9 January 2025.

We thank the several hundred contributors and reviewers who provided their working knowledge of highly successful physics programs. We also thank the original members of the EP3 task force for the (collective) thousands of hours of work they put into creating the guide. We dedicate this article to the memory of our good friend and colleague Stephanie V. Chasteen, who provided significant insights into the development of EP3 in her role as external evaluator to the project. We also appreciate financial support from NSF (grant 1821372) and the American Physical Society.

References

  1. 1. American Physical Society, Effective Practices for Physics Programs (2021), https://ep3guide.org .

  2. 2. See, for example, A. Kezar, How Colleges Change: Understanding, Leading, and Enacting Change, 2nd ed., Routledge (2018).

  3. 3. R. C. Hilborn, R. H. Howes, K. S. Krane, eds., Strategic Programs for Innovations in Undergraduate Physics: Project Report, American Association of Physics Teachers (2003).

  4. 4. Joint Task Force on Undergraduate Physics Programs, Phys21: Preparing Physics Students for 21st-Century Careers, American Physical Society (2016).

  5. 5. S. Freeman et al., Proc. Natl. Acad. Sci. USA 111, 8410 (2014). https://doi.org/10.1073/pnas.1319030111

  6. 6. S. V. Chasteen, W. J. Code, The Science Education Initiative Handbook: A Practical Guide to Fostering Change in University Courses and Faculty by Embedding Discipline-Based Education Specialists Within Departments, published by the authors (2018), https://pressbooks.bccampus.ca/seihandbook .

  7. 7. E. Seymour, A.-B. Hunter, eds., Talking About Leaving Revisited: Persistence, Relocation, and Loss in Undergraduate STEM Education, Springer (2019).

  8. 8. P. L. Maki, Assessing for Learning: Building a Sustainable Commitment Across the Institution, 2nd ed., Stylus (2010).

  9. 9. For customizable, research-based resources, see Get the Facts Out, “Recruiting Resources,” https://getthefactsout.org/recruiting-resources .

  10. 10. J. C. Corbo et al., “Introducing the Departmental Action Leadership Institute and its preliminary outcomes,” paper presented at the Physics Education Research Conference, 13–14 July 2022. Available at https://doi.org/10.1119/perc.2022.pr.Corbo .

  11. 11. S. A. Wheelan, M. Åkerlund, C. Jacobsson, Creating Effective Teams: A Guide for Members and Leaders, 7th ed., Sage (2024).

  12. 12. D. Sachmpazidi et al., Phys. Rev. Phys. Educ. Res. 20, 010132 (2024). https://doi.org/10.1103/PhysRevPhysEducRes.20.010132

More about the authors

David Craig is the associate head of the physics department at Oregon State University in Corvallis. Michael Jackson is the provost and vice president of academic affairs at the New Mexico Institute of Mining and Technology in Socorro. Both were co-chairs of the EP3 task force. Theodore Hodapp is a program director at the Gordon and Betty Moore Foundation, based in Palo Alto, California. He previously served as the American Physical Society’s director of education and diversity.

Related content
/
Article
Since the discovery was first reported in 1999, researchers have uncovered many aspects of the chiral-induced spin selectivity effect, but its underlying mechanisms remain unclear.
/
Article
Metrologists are using fundamental physics to define units of measure. Now NIST has developed new quantum sensors to measure and realize the pascal.
/
Article
Nanoscale, topologically protected whirlpools of spins have the potential to move from applications in spintronics into quantum science.
/
Article
The ability to communicate a key message clearly and concisely to a nonspecialized audience is a critical skill to develop at all educational levels.
This Content Appeared In
pt_cover0225.jpg

Volume 78, Number 2

Get PT newsletters in your inbox

pt_newsletter_card_blue.png
PT The Week in Physics

A collection of PT's content from the previous week delivered every Monday.

pt_newsletter_card_darkblue.png
PT New Issue Alert

Be notified about the new issue with links to highlights and the full TOC.

pt_newsletter_card_pink.png
PT Webinars & White Papers

The latest webinars, white papers and other informational resources.

By signing up you agree to allow AIP to send you email newsletters. You further agree to our privacy policy and terms of service.