Discover
/
Article

Building graduate programs that support mental well-being

APR 13, 2026
Graduate students in physics and astronomy struggle with mental health. Support from peers and advisers is critical; so is institutional change.
Bio_Patrick-Banner.png
Patrick Banner
Bio_Kellen-O'Brien.jpg
Kellen O'Brien
Bio_Chandra-Turpen.jpeg
Chandra Turpen

Spring is a busy time for Alex and Will, two physics PhD students. Both have conferences and fellowship application deadlines approaching.

Alex is excited for the conference. The schedule he has built includes meals with colleagues and talks by speakers he hopes to meet. He still needs to collect data and make his talk slides, but he’ll do that later this week. Last night, his friends reminded him of a neat application for his work, and he is using that inspiration to fuel the writing for the fellowship application. He was alerted to the fellowship opportunity by his adviser, who expressed confidence that he could get it.

Will is applying for a fellowship that he learned about in an email newsletter. His adviser agreed to write a recommendation letter but didn’t offer any additional guidance. Will hasn’t caught up with friends in a while because he’s been trying to work hard, but he still feels behind in his research. Spending time on the application also means he’s not taking data for his conference talk, which he is anxious to prepare for. Since he isn’t sure he can get the fellowship anyway, he considers giving up on the application altogether.

Alex and Will aren’t individual graduate students; they’re composites based on our own experiences and those relayed by PhD students we’ve talked to. Obtaining a PhD is a demanding endeavor, and graduate students respond differently to the challenges. Like Alex, some find passion and inspiration, often with the help of supportive advisers and encouragement from friends and family. For others, like Will, the challenges lead to mental health struggles. Any challenge that isn’t immediately overcome can make a student feel behind and cause them to overwork and self-isolate. From fear of failure, they might not pursue creative ideas and exciting opportunities. As a result, both the student and the research enterprise are affected.

We have observed firsthand the prevalence of grad students like Will who go through mental health challenges in physics and astronomy (P/A) PhD programs, and we wanted to find ways to help ameliorate those struggles. Studies generally agree that graduate students have higher rates of mental health conditions than the general population. 1 2 In one survey at the University of California, Berkeley, for example, more than 40% of graduate students in the biosciences reported symptoms of clinical levels of depression. There are minimal data, though, on P/A graduate students specifically. Physics and astronomy are fields with cultures that may present particular challenges to mental health (even more than other STEM fields), such as beliefs that innate brilliance is needed to be successful 3 or that the objectivity of the field makes it impervious to the influence of human biases. 4

Given that context and our observations, we administered a survey that was designed to investigate two questions: How prevalent are mental health struggles in P/A grad students? And how are those struggles related to aspects of the graduate student experience and students’ identities?

Community-driven survey design

We strove to not only gather and interpret data but also use that data to seed community action. To that end, we involved community voices by holding a codesign discussion with graduate students. 5 We used information from that discussion and data collected at the University of Maryland and from other published work to inform our survey design. The survey, given in summer 2024, had two major parts.

First, to assess the prevalence of mental health challenges in our sample cohort, we used clinical scales that measure symptoms of anxiety, depression, and impostor phenomenon. On all three scales, higher total scores indicate more frequent or severe symptoms. Each scale is used in clinical contexts: If a respondent scores in the moderate to severe range, the score could be used to recommend further diagnosis or treatment.

The second part of the survey investigated features of the graduate student experience that may contribute to mental health challenges. To determine which features were most important to capture, we sought input from students in the codesign session 5 and validation interviews. 6 We found a few common themes and developed sets of questions to probe them. In our analysis, we focused on five variables:

  • Adviser support.
  • Work–life balance.
  • Sense of professional progress: a student’s perception that they are progressing through the PhD program and will benefit professionally from the work they are doing.
  • Authenticity at work: a student’s sense that they can be themself in the workplace, rather than having to hide parts of themself.
  • Loneliness.

Samples of statements used to evaluate each variable are given in the table below. When respondents were asked for feedback about the survey, responses included the following: “It felt like someone who knew me very well was asking the questions.” “Good survey: 10/10.” “I felt ‘seen’ by this study.” We consider those comments, and a lack of comments to the contrary, as supporting evidence that we measured some aspects of the graduate experience that are salient to students.

A table showing statements on a survey that were used to assess five mental health variables.

Samples of the statements used to assess independent mental health variables. For each variable, survey respondents were asked to rate how much they agree or disagree with each statement. For the statements under the first four variables, respondents could select one of six options, from “strongly agree” to “strongly disagree.” For the loneliness scale, 18 respondents could choose one of five options, from “[I feel like this] none of the time” to “[I feel like this] all the time.”

View larger

We administered our survey to eight P/A graduate programs at seven US institutions. All are R1—very high research output—universities, and all but one are public institutions. At the time of the survey, each program had between 45 and 300 enrolled graduate students, totaling about 1000 students. The survey was given online. Participation was voluntary; after completing the survey, students could enter a raffle for $50 gift cards. Graduate students in each program were paid to promote the survey using departmental communication channels.

We received complete responses from 255 students. To preserve anonymity, we asked for minimal information about them. Regarding gender, 58% identified as men, 32% as women, and 8% as nonbinary; 2% chose not to self-identify. Regarding nationality, 61% of respondents were domestic students and 38% were international; one respondent chose not to self-identify. The sample slightly overrepresents women, nonbinary, and domestic students. 4 About 48% of our respondents were in their first two years of graduate school; 17% said they had completed more than four years of graduate school.

The scale of the problem

Our results regarding anxiety and depression are shown in figure 1 . In our sample, 38.8% of P/A graduate students reported moderate to severe symptoms of anxiety, a rate roughly six times that of a nationally representative sample. Those scoring in the moderate to severe range are typically experiencing anxiety that is strong or persistent enough to interfere with day-to-day tasks. Additionally, 35.3% reported moderate to severe symptoms of depression, a rate roughly four times that of a nationally representative sample. 4 (Some respondents were in the moderate to severe range for both anxiety and depression.)

Figure 1.

Donut charts show that 38.8% of respondents had moderate to severe anxiety, 35.3% had moderate to severe depression, and 65.9% had moderate to severe impostor phenomenon.

Our sample’s distribution of scores on the severity of specific mental health challenges. Dark orange indicates the highest score category (most severe/frequent symptoms); dark green, the lowest score category (fewest symptoms). The percentage of respondents in the moderate to severe categories is indicated by the gray shaded regions.

View larger

One survey item asks whether a respondent had, in the last two weeks, experienced “thoughts that you would be better off dead or of hurting yourself in some way.” In our sample of 255 students, 49—nearly one in five—answered affirmatively. That is five times the rate of the general population. 4

Lastly, we surveyed for impostor phenomenon. People experiencing impostor phenomenon believe they are less competent than others judge them to be. 7 Though generally objectively successful, they downplay their accomplishments to themselves and others, fear that any failure could “expose” them as impostors, and expend great effort to maintain the ruse that they believe they have created. In our sample, nearly two-thirds of graduate students experienced moderate to severe impostor phenomenon, as shown in figure 1 .

The prevalence of anxiety, depression, and impostor phenomenon among P/A grad students is comparable to or higher than that among many other student populations that have been studied. 4

Roughly 75% of the targeted population did not respond to the survey. It is unclear whether a potential respondent with serious mental health challenges would see the survey as a burden they choose not to engage with or as an anonymous opportunity to share their experiences. Similarly, a respondent who does not struggle significantly with such challenges might view the survey as a task with little burden or as something irrelevant to them. Though the results should not be unduly generalized to the entire P/A graduate student population, we recognize in our data a large number of P/A graduate students who are experiencing mental health challenges.

The mental health struggles of P/A graduate students are harmful not only to the students themselves but also to the research enterprise. A student who struggles with anxiety might procrastinate, which leads to last-minute, low-quality work. 8 A student who struggles with depression might lack the motivation to do the work or pursue new ideas. 9 And a student who struggles with impostor phenomenon might overprepare for tasks in ways that lead to burnout or might avoid trying high-risk, high-reward research directions. 10

Our findings clearly demonstrate that P/A graduate students are experiencing high rates of mental health challenges. One way for institutions to tackle those struggles is to invest in greater access to mental health care, including offering health insurance plans with reasonably priced mental health care copays.

At the same time, since mental health challenges appear much more prevalent in graduate students than in the general population, we suspect that structural aspects of graduate education are exacerbating students’ mental health struggles. The measured prevalences of mental health symptoms did not vary significantly by institution in our sample, which indicates a systemic problem. As an analogy, a person with asthma benefits from an affordable rescue inhaler, but they also benefit from policies that reduce pollutants in the air. What are the “pollutants in the air” of the graduate student experience, and how can the P/A community respond with care and support?

To answer those questions, we assessed the surveyed students’ perceptions of various aspects of the graduate student experience and used structural equation modeling (SEM) to relate those experiences to specific mental health struggles.

Analyzing the graduate student experience

SEM is a statistical tool that uses the correlations in a dataset to model complex causal relationships between variables. 11 A researcher provides an initial causal model, informed by previous studies and theoretical arguments, and then uses SEM to estimate the strength of the causal relationships specified in the model.

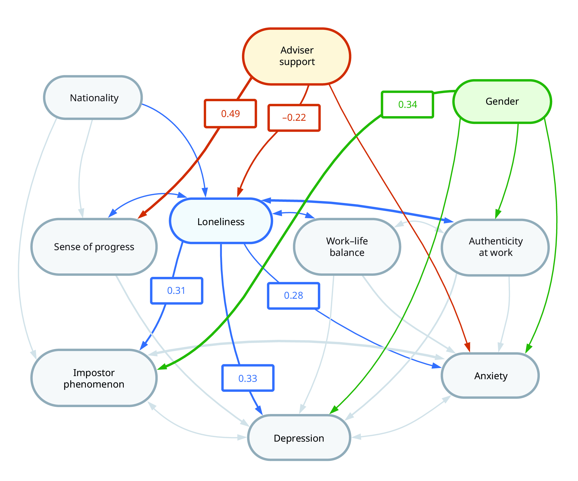
After positing an initial model, we eliminated insignificant relationships one at a time to reach a final model, represented visually in figure 2 , that captures the significant relationships in the data. The analysis produced three principal conclusions, which are color coded in the figure:

  • Loneliness (blue) is important; it has connections to almost every other variable measured.
  • Support from advisers (orange) influences all three mental health metrics.
  • Regarding gender (green), women and nonbinary students experience higher rates of mental health struggles.

Figure 2.

Ovals containing phrases that signify identity markers, mental health challenges, and graduate school experiences are connected by arrows according to their correlations. Adviser support, highlighted in orange, gender, highlighted in green, and loneliness, highlighted in blue, are the three factors that had the strongest influence on mental health outcomes for anxiety, depression, and impostor phenomenon.

A map of the connections between mental health metrics and facets of identity and experience among physics and astronomy graduate students, generated from a structural equation model. Arrows indicate a statistically significant relationship (p < 0.05); numbers in boxes indicate strengths for the strongest relationships (p < 0.001). One-directional arrows signify causal relationships. For example, in our model, an increase in loneliness predicts an increase in depression. Bidirectional arrows indicate correlations. A negative sign in a relationship indicates anticorrelation. To represent gender in the model, men are assigned a value of 0 and women and nonbinary people are assigned a value of 1; the positive correlation indicates that men had a lower average score than women and nonbinary people for impostor phenomenon.

View larger

Colors in figure 2 highlight different chains of influence that, according to our model, facets of graduate education or student identity have on mental health outcomes. We interpret those chains of influence as guides for where to pursue change in graduate education. In the sections below, we describe the model results in more detail and our ideas for intervention. In future work, it would be worthwhile to empirically explore how such interventions may improve mental health outcomes.

Social support is critical

Model results. Loneliness is deeply embedded in the final model (see the blue arrows in figure 2 ). Greater loneliness predicts increased rates of impostor phenomenon, depression, and anxiety (indicated by single-headed arrows). Loneliness also has significant correlations (indicated by double-headed arrows) with work–life balance, authenticity at work, and sense of progress. Lower adviser support predicts greater loneliness, and international students report more loneliness than domestic students.

What can be done? To foster feelings of social support in graduate students, interventions will have to go against two broad cultural trends. First, academic culture is often focused on attaining high research output, and some academics view socializing as a distraction from research rather than an aid to it. Second, in the US, broader society is increasingly experiencing a loneliness epidemic, which is driven by various economic, cultural, and technological trends. 12

To combat those cultural pressures, all members of a graduate program can be intentional about providing social support. Graduate students themselves can play a significant role through such actions as gathering colleagues for lunch. For activities that require more work to organize, graduate student organizations can help. Two successful examples at the University of Maryland are the Noether Physics Society’s book club and the Mental Health Task Force’s game nights. Graduate students may also find support from friends and family and by engaging in activities outside their academic department.

Advisers can help shape the culture of their research groups by organizing group social activities and encouraging work–life balance. Departments can contribute financial resources, physical space, and staff to sustain student- and faculty-led events. Finally, students have often moved away from a network of family and friends to attend graduate school; advisers and departments can find ways to involve those networks, even virtually, in celebrating students’ accomplishments.

Student–adviser relationships

Model results. The SEM model supports the idea that research advisers have an outsize effect on a PhD student’s experience. In the model, adviser support has statistically significant total effects on all three mental health outcomes—anxiety, depression, and impostor phenomenon. Those total effects are almost entirely attributable to the impact of adviser support on two variables: a student’s loneliness and sense of professional progress, as shown in figure 2 . In our initial model, we postulated that adviser support would have direct effects on work–life balance and a student’s feeling of authenticity at work, but we found those effects to be insignificant in the final model.

What can be done? The results of the model suggest that advisers generally can support their graduate students’ mental health in two ways: by fostering students’ perceived social support and by helping students feel a sense of professional progress and growth during their graduate education.

To help students feel a sense of social support, advisers can encourage, organize, or sponsor social outings with their group, connect their students with colleagues to expand their professional network, and encourage students to seek social connection outside the group and department. To help students maintain a sense of professional progress in the face of inevitable setbacks, advisers can reframe struggles and setbacks as part of the research experience and opportunities for learning. 13 Other studies of PhD students suggest that such emotional support from advisers is at least as important to graduate student well-being as technical expertise. 14

P/A researchers rarely receive formal mentorship training at any stage in their careers. Institutions should provide and mandate such formal training for their faculty and graduate students. Mentorship training can cover a wide variety of topics, including how to support students in thinking about their professional goals, provide regular constructive feedback to students, have conversations around mutual expectations, encourage a growth mindset, and unpack biases.

Through appropriate institutional policies, the community can avoid placing responsibility for so much of a graduate student’s well-being on the adviser. For example, some programs require regular meetings with a dissertation committee that is formed early in the graduate student’s education rather than shortly before the defense. Having multiple contacts with a wide array of experiences and advising styles can give students additional mentorship and support.

Gender and mental health

Model results. Our model indicates that gender identity has significant direct effects on anxiety, depression, and especially impostor phenomenon, as shown in figure 3 . Women and nonbinary students both reported statistically significant higher average scores than men on all three clinical scales.

Figure 3.

Bar graphs that show rates of impostor phenomenon are 54.4% for men, 86.4% for women, and 61.9% for nonbinary people. Depression rates are 28.6% for men, 44.4% for women, and 38.1% for nonbinary people. Anxiety rates are 32.0% for men, 43.2% for women, and 66.7% for nonbinary people.

The percentage of men, women, and nonbinary students in our sample that scored in the moderate to severe categories for anxiety, depression, and impostor phenomenon. Women and nonbinary students do not differ statistically significantly; both report statistically significantly more symptoms of mental health challenges than men in our sample, even when controlling for the other variables in our model.

View larger

Of the five aspects of the graduate school experience we surveyed, gender identity was significantly related only to authenticity at work. In our sample, women and nonbinary students did not report feeling lonelier than men, did not report worse work–life balance or less sense of professional progress than men, and did not report lower feelings of adviser support than men. Those were all connections postulated in our initial model that were insignificant in the final one. Thus, women and nonbinary P/A graduate students in our sample reported more symptoms of mental health challenges, but that finding was not well explained by the factors that we measured.

What can be done? It is likely that other aspects of the STEM graduate education experience, beyond those surveyed, contribute to the disparities. As an example, some qualitative studies have shared powerful stories of women graduate students encountering rigid program structures that conflict with other family care responsibilities. 15

Some meta-analyses have suggested that gender differences in impostor phenomenon are more common in education than in professional settings; 16 others have suggested that the prevalence of impostor phenomenon in a population may be connected to whether that population is underrepresented in a given domain and may therefore be more likely to encounter specific cultural stereotypes. 17 For example, physics is a field in which many practitioners believe innate brilliance is needed to succeed; 3 such a belief could be particularly harmful to gender minorities, who are often perceived as not having such innate ability.

Mental health struggles could also be exacerbated by other challenges, including systemic bias, microaggressions, discrimination, high-stakes testing, competitive cultures, and exclusionary practices in graduate programs, none of which were measured in our study. More in-depth research on those phenomena could help to further develop informed interventions for P/A graduate programs.

Advancing the conversation

The data in our survey reveal some troubling results. Our sample of P/A graduate students reported challenges with anxiety and depression at six and four times the rates of the general population, respectively, and two-thirds of our sample reported moderate to severe impostor phenomenon. Women and nonbinary students in our sample reported worse mental health than men on all three scales.

Our study also sheds light on possible ways that graduate education helps or harms students’ mental health. When students feel that they are not well supported by their advisers and do not have social support, they are more likely to struggle with anxiety, depression, and impostor phenomenon. And when students feel that they have the emotional support of both peers and their advisers, they are less likely to struggle with mental health issues. Our study enumerated two ways that advisers support graduate student mental health: cultivating social support and fostering a sense of professional progress.

In graduate programs, students have agency in their own mental health. We encourage P/A community members to make use of counseling and other resources when necessary and to advocate for expanded access to those resources. To support mental well-being more generally, students can seek out peer connections, communicate openly with advisers about challenges, and learn to approach setbacks as learning opportunities.

At the same time, a graduate student should not bear the responsibility of their mental health alone. A culture of well-being emerges through daily interactions and systemic choices made by graduate programs, and all members of a program contribute to those factors. Thus, advisers and departments must work to foster connection, adopt student-centered teaching and advising practices, bring empathy and care to department culture, and remember that graduate education is, fundamentally, for graduate students. With our study, we hope to start conversations about how to build supportive cultures, reduce mental health struggles among P/A graduate students, and make all members of our community not only more productive but also healthier and happier.

References

  1. 1. J. W. Tsai, F. Muindi, “Towards sustaining a culture of mental health and wellness for trainees in the biosciences ,” Nat. Biotechnol. 34, 353 (2016).

  2. 2. K. Levecque et al., “Work organization and mental health problems in PhD students ,” Res. Policy 46, 868 (2017).

  3. 3. S.-J. Leslie et al., “Expectations of brilliance underlie gender distributions across academic disciplines ,” Science 347, 262 (2015).

  4. 4. P. R. Banner, “Rydberg atoms, photonic devices, and graduate student mental health: Embracing complexity and care in physics ,” PhD thesis, U. Maryland, College Park (2025).

  5. 5. P. R. Banner, K. O’Brien, C. Turpen, “Co-designing for graduate student mental health: An example of participatory research methods in PER ,” paper presented at the Physics Education Research Conference, 6–7 August 2025.

  6. 6. J.-L. Padilla, J. P. Leighton, in Understanding and Investigating Response Processes in Validation Research , B. D. Zumbo, A. M. Hubley, eds., Springer (2017), p. 211.

  7. 7. P. R. Clance, S. A. Imes, “The imposter phenomenon in high achieving women: Dynamics and therapeutic intervention ,” Psychother. Theory Res. Pract. 15, 241 (1978).

  8. 8. C. A. Busch et al., “Behind the graduate mental health crisis in science ,” Nat. Biotechnol. 42, 1749 (2024).

  9. 9. L. E. Gin et al., “PhDepression: Examining how graduate research and teaching affect depression in life sciences PhD students ,” CBE—Life Sci. Educ. 20, ar41 (2021).

  10. 10. R. Noskeau, A. Santos, W. Wang, “Connecting the dots between mindset and impostor phenomenon, via fear of failure and goal orientation, in working adults ,” Front. Psychol. 12, 588438 (2021).

  11. 11. R. B. Kline, Principles and Practice of Structural Equation Modeling , 5th ed., Guilford Press (2023).

  12. 12. Office of the Surgeon General, Our Epidemic of Loneliness and Isolation: The U.S. Surgeon General’s Advisory on the Healing Effects of Social Connection and Community , US Department of Health and Human Services (2023).

  13. 13. J. Posselt, “Normalizing struggle: Dimensions of faculty support for doctoral students and implications for persistence and well-being ,” J. High. Educ. 89, 988 (2018).

  14. 14. G. Dericks et al., “Determinants of PhD student satisfaction: The roles of supervisor, department, and peer qualities ,” Assess. Eval. High. Educ. 44, 1053 (2019).

  15. 15. M. Ong, The Double Bind in Physics Education: Intersectionality, Equity, and Belonging for Women of Color , Harvard Education Press (2023).

  16. 16. B. A. Tewfik, J. A. Yip, S. R. Martin, “Workplace impostor thoughts, impostor feelings, and impostorism: An integrative, multidisciplinary review of research on the impostor phenomenon ,” Acad. Manag. Ann. 19, 38 (2025).

  17. 17. S. Feenstra et al., “Contextualizing the impostor ‘syndrome,’ Front. Psychol. 11, 575024 (2020).

  18. 18. J. de Jong Gierveld, T. van Tilburg, “A 6-item scale for overall, emotional, and social loneliness: Confirmatory tests on survey data ,” Res. Aging 28, 582 (2006).

More about the authors

Patrick Banner is a visiting assistant professor of physics at Swarthmore College in Pennsylvania. His research is on experimental quantum networks and physics education.

Kellen O’Brien is a graduate student in the department of physics at the University of Maryland in College Park. He works with superconducting circuits.

Chandra Turpen is an associate research professor in the department of physics at the University of Maryland in College Park. She specializes in physics education research.

Related Topics
Related content
/
Article
Interviews now available to the public bring the famed physicist’s lesser-known early years to life.
/
Article
Inside certain quantum systems, where randomness was thought to lurk, researchers—after a 40-year journey—have found order and unique wave patterns that stubbornly survive.
/
Article
A half century after the discovery of Hawking radiation, we are still dealing with the quantum puzzle it exposed.
/
Article
Since the discovery was first reported in 1999, researchers have uncovered many aspects of the chiral-induced spin selectivity effect, but its underlying mechanisms remain unclear.
This Content Appeared In
pt_cover0526.jpg

Volume 79, Number 5

Get PT newsletters in your inbox

pt_newsletter_card_blue.png
PT The Week in Physics

A collection of PT's content from the previous week delivered every Monday.

pt_newsletter_card_darkblue.png
PT New Issue Alert

Be notified about the new issue with links to highlights and the full TOC.

pt_newsletter_card_pink.png
PT Webinars & White Papers

The latest webinars, white papers and other informational resources.

By signing up you agree to allow AIP to send you email newsletters. You further agree to our privacy policy and terms of service.