Discover
/
Article

A metamaterial solves an integral equation

JUN 01, 2019
By iteratively processing an optical signal, the structure functions as an analog computer.

As computers’ processing speeds grow ever faster, they are approaching the limits of their electronic components. More speed requires additional power and smaller, denser chips, but miniaturization inhibits heat dissipation. Fiber-optic cables already transmit information encoded in light faster and more reliably than electrical cables can carry electronic signals. If computers also processed information as light instead of electronically, they could boost computational speed and mitigate the excess heat generation that besets electronic circuits as they become faster and smaller.

Switching from electrical to optical computing has other clear advantages. 1 In addition to faster signal propagation and less heat generation, optical signal processing is also inherently parallel. To understand why, consider imaging with a lens. The light intensity in the back focal plane is the spatial Fourier transform of the original signal. Performing the same Fourier transform electronically would require the function value at each point to be calculated sequentially, but with optics all points are evaluated simultaneously.

Researchers are developing materials and devices that may one day lead to practical optical computing technologies. Many of them manipulate light in the same way that switches and logic gates direct electronic signals. Those switches and gates would then be assembled into larger, multifunctional networks. But there’s no reason the strategies used in light-based computers have to mimic those of conventional computers, and other approaches target devices designed to perform specialized functions in ways that could surpass electronics.

Nader Engheta at the University of Pennsylvania and his collaborators have now built a device that solves integral equations using light. 2 Their metamaterial block repeatedly manipulates a microwave input signal until it reaches a steady state that represents the equation’s solution. Although the device is not yet reconfigurable or programmable, it is smaller than those using other optical processing schemes and has the potential to solve integral equations much faster than a conventional computer.

Designing a device

Engheta first proposed using metamaterials for electromagnetic signal processing 3 in 2014. He envisioned layered blocks whose varying permittivity and permeability would perform a mathematical operation on the incoming signal such as taking a derivative or integrating. Other groups have used different strategies to tackle optical signal processing, 4 but metastructures have the potential to form smaller devices and be incorporated into circuits. They also process signals nonlocally: The input signal scatters through the device and affects the output at every point in the function’s domain, which allows the metastructure to solve global problems like integrals.

The new device developed by Engheta’s group does more than perform a mathematical operation—it solves equations. The researchers focused their attention on equations of the form g u = I in u + a b K u v g v d v . Known as Fredholm integral equations of the second kind, they are linear integral equations that arise in many fields of science and engineering, such as antenna theory and quantum perturbation theory. 5 The function g u —the quantity to be solved for—appears on both sides of the equation, so the researchers applied an iterative strategy. The input signal I in u passes through a metastructure that integrates the signal over a kernel, K u v , whose form reflects the integral’s underlying physics. The integrated signal leaving the metastructure is directed back in as the input for the next integral step. Eventually the output signal reaches a steady state, which is the solution g . The approach works in principle because the wave scattering in the metamaterial is mathematically equivalent to multiplication between a matrix operator and an input vector.

Figure 1a shows a schematic of the device. The large, patterned region represents the metastructure and its varying dielectric constant. The N waveguides at the bottom direct electromagnetic signals into and out of the metastructure. Each waveguide contains a coupling element (orange squares) with two coaxial cables, one to introduce I in and another to track the device’s progress by measuring the output signal g . The researchers monitor the process using only a small fraction of the signal that returned to the coupling elements; the rest of the signal is directed back into the metastructure for repeated processing. Each waveguide handles a discrete value of u in the integral’s domain.

Figure 1.

PTO.v72.i6.22_1.f1.jpg

A metastructure device integrates an incoming signal over a kernel K to solve an integral equation. (a) The integral over K is encoded in the metastructure’s pattern, illustrated here by the wavy orange pattern. Waveguide coupling elements (orange squares) introduce an input signal I in u , for u = 1, … ,N (red curve), that moves through the device and then returns to the coupling elements. A fraction of that signal is removed to track the device’s progress. The rest is directed back into the metastructure, and the process repeats until the output signal (blue curve) reaches the steady-state solution g u . (Adapted from ref. 2.) (b) The microwave-scale device is about 30 cm by 60 cm and uses a metamaterial of polystyrene and air. (Photo courtesy of Eric Sucar.)

View larger

The instructions for evaluating an integral over a particular K are encoded in the metamaterial’s structure. In particular, the researchers used an algorithm to translate a scattering matrix corresponding to the integral into a dielectric-constant distribution for the metastructure. But the fact that the kernel is hardwired into the device doesn’t mean the device only solves one equation—changing I in produces a different solution g .

After Engheta and colleagues confirmed through simulations that their strategy works, they built the device shown in figure 1b that solved equations using microwaves of wavelength λ = 6.85 cm in air. Although the simulated metastructures had continuously varying dielectric constants, for simplicity the real device contained only two materials—polystyrene and air—and used kernel structures that Engheta described as “Swiss cheese.” But there’s nothing special about those materials. Selecting different or multiple dielectrics would just change the geometry of the device.

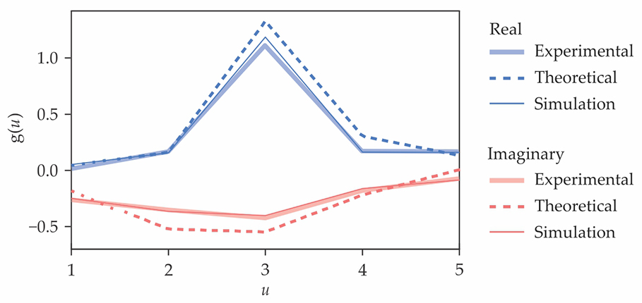
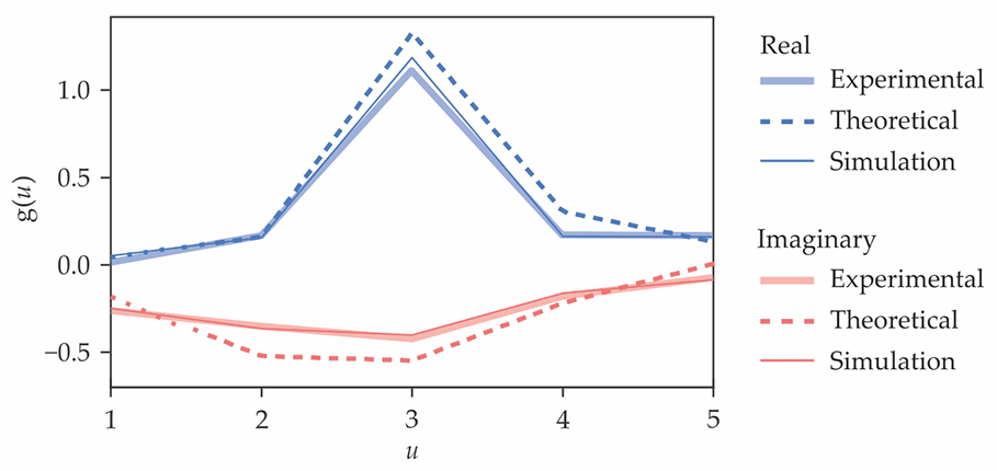
The researchers tested their device with an input signal at each of the five waveguides and measured the amplitude of the steady-state output. Their results, shown for the center waveguide in figure 2, matched expected theoretical results and simulations. Although using only five waveguides simplified the experiments, the coarse discretization caused some deviation from the theoretical result. That problem is not inherent to the technique though: The same metastructure design also works with more waveguides, and simulation results using N = 20 match the theory more closely.

Figure 2.

PTO.v72.i6.22_1.f2.jpg

An input signal I in = [0 0 1 0 0] that was introduced through the center waveguide of a five-input device produced a steady-state output signal g u at all five waveguides. The experimental measurements (bold lines) of the real (blue) and imaginary (red) parts of the electric field closely matched theory (dotted lines) and simulations (thin lines). (Adapted from ref. 2.)

View larger

For a simulation of an input signal propagating through the device, see the online version of this story.

Adaptations and reconfigurations

Optical computing has a long way to go before it challenges electronic computing. “One big advantage of current computers is that they’re programmable,” says Engheta. “The piece of computer that you have in front of you is one hardware but you can do many things with it.” To be programmable, the structures in an optical computer will have to be reconfigurable. The group is exploring phase-change disk technology used for rewritable CDs to make reconfigurable metastructures that can then serve as more than one kernel.

Computing with light could also relax the requirement that functions be discretized for numerical analysis. In their proof-of-concept device, the researchers did discretize their function by using a finite number of waveguides because it was a convenient way to control I in and measure g . “But the concept is not necessarily limited by discretization,” says Engheta. In principle, a device illuminated by a continuous wave could perform the same function. The metamaterial would work in the same way, but the researchers would need to devise a new strategy for introducing I in and measuring g .

The device that the researchers built was the size of a briefcase—about 30 cm by 60 cm—also for convenience, which meant that they had to use microwaves. It’s easier to engineer a device on that scale than on the microscale. And polystyrene, which is commonly used with microwaves, is readily available and inexpensive. Now that the researchers have demonstrated a proof of concept, they want to shrink the device so that it works in the near-IR. Features and even whole devices would then be on the micron scale and potentially suitable for chip-based technology.

Moving to the near-IR will also improve the device’s speed. The group’s analysis shows that it takes about 300 times the wave period for the device to converge on a solution. The microwave frequency in the group’s experiments is a few gigahertz, so it takes tens of nanoseconds to solve an equation. In the near-IR that time would be picoseconds—faster than current processors execute a single instruction.

Now that they’ve constructed a device that can solve one type of integral equation, Engheta’s group is working to widen its applicability. In addition to solving different forms of linear integral equations, they would also like to introduce nonlinearity and combine multiple swiss-cheese kernels to solve systems of coupled equations.

References

  1. 1. H. J. Caulfield, S. Dolev, Nat. Photonics 4, 261 (2010). https://doi.org/10.1038/nphoton.2010.94

  2. 2. N. M. Estakhri, B. Edwards, N. Engheta, Science 363, 1333 (2019). https://doi.org/10.1126/science.aaw2498

  3. 3. A. Silva et al., Science 343, 160 (2014). https://doi.org/10.1126/science.1242818

  4. 4. X. Lin et al., Science 361, 1004 (2018); https://doi.org/10.1126/science.aat8084
    T. Zhu et al., Nat. Commun. 8, 15391 (2017). https://doi.org/10.1038/ncomms15391

  5. 5. A.-M. Wazwaz, Linear and Nonlinear Integral Equations: Methods and Applications, Springer (2011).

Related content
/
Article
The finding that the Saturnian moon may host layers of icy slush instead of a global ocean could change how planetary scientists think about other icy moons as well.
/
Article
/
Article
After a foray into international health and social welfare, she returned to the physical sciences. She is currently at the Moore Foundation.
/
Article
Modeling the shapes of tree branches, neurons, and blood vessels is a thorny problem, but researchers have just discovered that much of the math has already been done.
This Content Appeared In
pt_cover0619_Cover_no_label.jpg

Volume 72, Number 6

Get PT in your inbox

pt_newsletter_card_blue.png
PT The Week in Physics

A collection of PT's content from the previous week delivered every Monday.

pt_newsletter_card_darkblue.png
PT New Issue Alert

Be notified about the new issue with links to highlights and the full TOC.

pt_newsletter_card_pink.png
PT Webinars & White Papers

The latest webinars, white papers and other informational resources.

By signing up you agree to allow AIP to send you email newsletters. You further agree to our privacy policy and terms of service.