Discover
/
Article

Stepping into NSF

OCT 01, 2022
Researchers working as temporary employees at the funding agency bring their technical expertise and take away a deep understanding of NSF’s inner workings.

DOI: 10.1063/PT.3.5099

The career options available to physics graduate students largely fall into three sectors: private industry, academia, and government. And although they may change their employer or position, once someone takes their first job in one of those sectors, they’re unlikely to move to a different one. 1 (See figure 1 and the article by Anne Marie Porter and Susan White, Physics Today, October 2019, page 32 .) But even if a scientist isn’t interested in leaving their chosen career path altogether, they may be interested in stepping outside their box to have new experiences, share their knowledge, or gain new expertise. Working as a rotator at NSF is one way to do just that.

Figure 1.

PTO.v75.i10.32_1.f1.jpg

The sector in which a PhD physicist found their first job—private industry, government, or academia—is usually the same sector in which they currently work. By serving as a rotator for NSF, physicists can contribute to federal government work without switching the sector of their primary employment. (Adapted from ref. 1.)

View larger

The rotator program is not exclusive to NSF, but the agency is by far the heaviest user among US government research agencies. Rotators made up about 15% of NSF’s total workforce in 2015, compared with less than 1% at other research agencies. 2 That imbalance can be understood by considering the mission stated in its strategic plan for 2022–26: “NSF promotes the progress of science by investing in research to expand knowledge in science, engineering and education. NSF also invests in actions that increase the capacity of the U.S. to conduct and exploit such research.” The mission doesn’t dictate a direction in which cutting-edge knowledge and research should expand. To guide its investment in scientific progress, NSF depends on input from experts who have their fingers on the pulse of the research community.

An organized process

NSF was created by the National Science Foundation Act of 1950 to support basic research and education in the sciences. It’s unique among government research agencies in that it doesn’t hire its own researchers or operate its own facilities. Rather, it distributes most of its budget, which was $8.8 billion for fiscal year 2022, in the form of grants. Deciding how to allocate that budget is the main work of NSF.

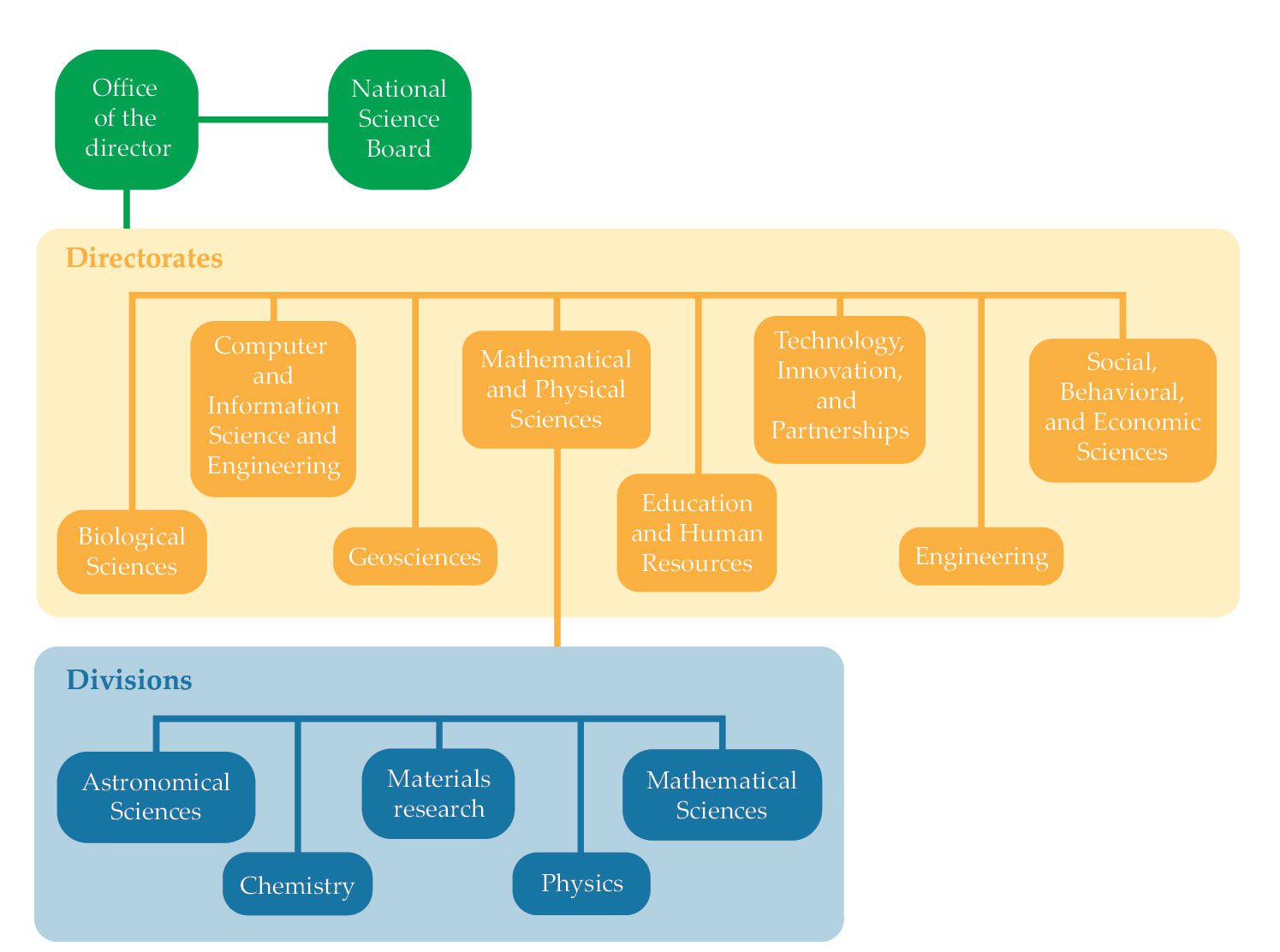
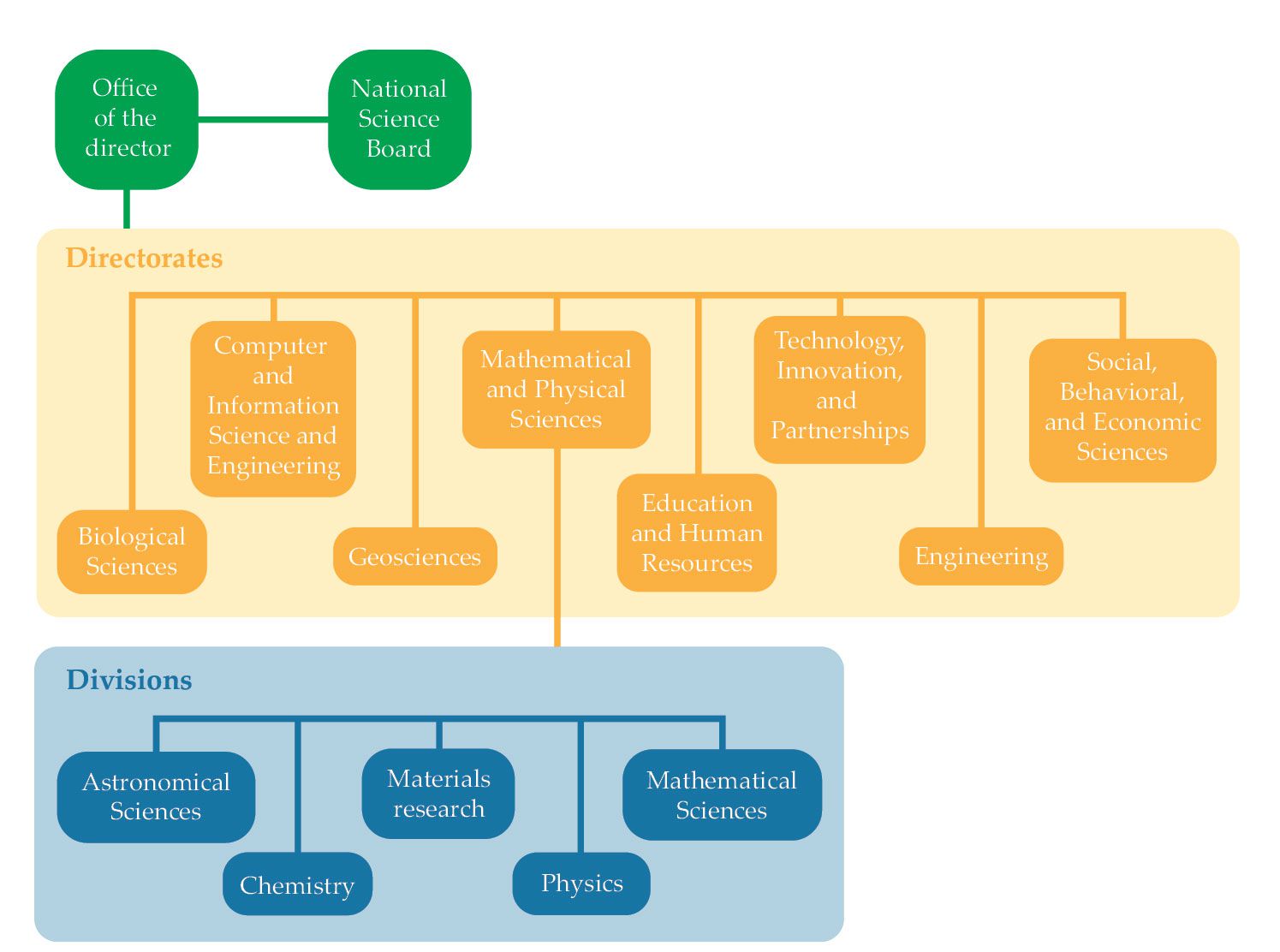
At the top of the organization is the NSF directorship (see figure 2), which is currently held by Sethuraman Panchanathan, a computer scientist and engineer. The director and deputy director (currently vacant) are appointed by the president and confirmed by the US Senate. The same process applies to the 24 members of the National Science Board, who, with the NSF director, are responsible for long-range planning and priority setting. The chief operating officer, currently Karen Marrongelle, oversees the planning, budget, and day-to-day operations across the agency.

Figure 2.

PTO.v75.i10.32_1.f2.jpg

The NSF organization is led by a director and supporting staff in the office of the director. The eight directorates focus on funding research in specific areas and are each headed by an assistant director. Programs in those directorates are each managed by a division director. Under them are program directors who provide oversight of individual grants. For clarity, divisions are shown only under the Directorate for Mathematical and Physical Sciences. (Adapted from the NSF organizational chart.)

View larger

NSF has eight science directorates. Each is led by an assistant director and is focused on funding particular areas of research: biological sciences; computer and information science and engineering; education and human resources; engineering; geosciences; mathematical and physical sciences; social, behavioral, and economic sciences; and technology, innovation, and partnerships. Each directorate’s purview is divided into a few divisions. In the Directorate for Mathematical and Physical Sciences, for example, the divisions are astronomical sciences, chemistry, materials research, mathematical sciences, and physics. Those divisions are each headed by a division director and employ program directors tasked with evaluating proposals, facilitating panel reviews, and liaising with researchers.

Rotators typically make up about 25% of NSF’s scientific staff, or between 220 and 300 positions. 3 Their terms can span one to four years. They can serve in executive positions, including assistant director and division director in a directorate, and in such nonexecutive positions as program directors and associate program directors. The agency strives to maintain a balance between rotators and federal employees so that everyone can benefit from each other’s complementary backgrounds. The permanent scientific staff are subject-matter experts—part of their time is devoted to staying current in their fields and attending scientific conferences and workshops—and they have invaluable institutional memory and procedural knowledge. The rotators bring fresh ideas and perspectives, and although their most obvious assets are their expertise and connections in their field, they can also weigh in on such aspects as internal processes.

NSF has received criticism for how much it uses rotators. 4 Most participants maintain their salaries and benefits they had at their home institutions, and the labor costs to NSF are often higher than the salaries of government employees in the same positions—sometimes by tens of thousands of dollars. 5 Rotators from academia also may not have the experience in administration and management that an experienced government employee would have, and critics cite a lack of oversight and program evaluation. Steps have been taken to address concerns: In 2016, for example, the agency started a cost-sharing initiative in which all home institutions must continue to pay 10% of the rotator’s salary. 6

Maintaining a balance between permanent employees and temporary staff is critical for the rotator program. Some differences between academia and government work, like potentially upgrading one’s clothing from the casual uniform of a professor to business attire, are rather minor. But the agency’s rigid rules, policies, and procedures—designed to achieve critical goals, such as protecting against conflicts of interest and ensuring that the agency is a good steward of taxpayer dollars—may take some getting used to for professors accustomed to significant job flexibility and autonomy. And gaining significant responsibility on arrival can be both jarring and intimidating. Rotators aren’t expected to learn everything on their own, though. Participants receive the necessary training and support from the many administrators and scientists who make up NSF’s talented and capable permanent staff.

PTO.v75.i10.32_1.f5.jpg

DONNA PADIAN

View larger

Everyday tasks

Facilitating the review of grant proposals is a big part of the job for rotators. The process is, broadly, as follows: When a proposal is submitted to a program, it must first be checked to confirm that it meets all of NSF’s proposal preparation requirements, such as length limits and margin sizes. Assuming the requirements are met, program directors must find at least three independent reviewers to evaluate each proposal. Having program directors with extended professional networks is particularly helpful for that step. Proposals are also reviewed by panels of experts who are willing to spend a few days doing intensive evaluation, and the program directors facilitate the panels. Panel meetings have been hybrid for at least a decade and entirely virtual since the start of the pandemic in 2020, which may make participating on a panel an option for people who wouldn’t normally be able to take a week away from their home institution or personal obligations.

Program directors, who may be rotators or federal employees, then use those reviews, together with their own judgment and awareness of related funding requests, to make recommendations to their division director about which proposals to fund. Division directors are responsible for the final funding decisions. They also oversee the proposal evaluation process, prepare and justify the division’s budget, and decide how to allocate funds.

Assistant directors each head one of the eight directorates and manage the divisions that fall under it; they can be rotators or federal employees. In the Directorate for Mathematical and Physical Sciences, that means overseeing a staff of approximately 160 people and allocating a budget of $1.5 billion between the directorate’s programs. The position also involves big-picture planning, such as setting long-term priorities and planning for new programs and initiatives.

Program directors and division directors also have roles that go beyond evaluating grant proposals in their own divisions. They may participate, for example, in reviewing relevant proposals to agencywide programs, such as Faculty Early Career Development and Major Research Instrumentation grants. They also plan for upcoming grant solicitations and work with colleagues, both in their own division and directorate and throughout NSF, on strategic planning for the agency’s future endeavors. Those collaborations can be for interdisciplinary science, but they might involve, say, initiatives to improve education or diversity, equity, and inclusion efforts.

Rotators still attend conferences and network, but in doing so they can’t focus on just their own narrow area of expertise. The research covered by even a single NSF division is quite extensive. Although rotators are already experienced researchers with a relatively broad understanding of their field, talking to new people and learning about other research areas is an important part of the position. Being curious and at least somewhat extroverted are therefore helpful characteristics for someone coming into the job.

Incoming rotators should have experience writing and, likely, reviewing journal articles and grant applications. That ability to parse such technical writing and assess it for strengths and weaknesses is important at NSF. The skills needed to direct and manage a research group, such as setting priorities and being flexible when things don’t go as planned, transfer to government work as well. But rotators may need to develop other skills—for example, project management and nontechnical writing—to be successful in their new positions.

Getting involved

Postings for rotator positions can be found on the NSF website under About NSF/Career Opportunities/Job Openings and are listed as Dear Colleague letters (although not all such letters are rotator positions); see the box on page 36 for an example. Rotator jobs also can be applied to directly through USA Jobs. They also often get shared through informal channels, such as listservs, and candidates can be nominated by their colleagues. Although rotators often come to NSF in either September or January, corresponding to academic semesters, positions aren’t posted on a specific schedule and may not come up annually. Talking to colleagues involved with NSF is a good way to stay informed.

In search of a rotator

Below is an excerpt from a Dear Colleague letter posted on NSF’s website. The letter advertises a program director position in the materials research division. The qualifications and skills requested in the position description are highlighted.

Position description: The position requires an individual with broad knowledge and demonstrated success in the sub-disciplinary area of materials research indicated above. Applicants must have a Ph.D. or equivalent experience in the physical sciences or a closely-related field, plus after the award of the Ph.D., a minimum of six or more years of successful independent research. In addition, research administration and/or managerial experience pertinent to the position would be highly desirable. The incumbent should also have an appreciation for interdisciplinary research. For the DMR mission statement and additional information about the above program, please see https://www.nsf.gov/materials .

PTO.v75.i10.32_1.f4.jpg

The position requires effective oral and written communication skills, and familiarity with NSF programs and activities is highly desirable. The incumbent is expected to work effectively both as an individual within the specific NSF program and as a member of crosscutting and interactive teams. The incumbent must also demonstrate a capability to work across government agencies to promote NSF activities and to leverage program funds through interagency collaborations.

The most common way in which rotators come to NSF is through the Intergovernmental Personnel Act (IPA) Mobility Program. Despite the program’s name, IPA rotators don’t have to come from other government agencies; at NSF, they often come from academic research institutions. Between 2008 and 2017, about 80% of rotators at NSF came through the program. 2 An IPA rotator is essentially on loan from their home institution, and they continue to receive their usual salary and benefits. That compensation is largely paid for by NSF, though, with a 10% cost share from the home institution. Rotators can also be hired through the Visiting Scientist, Engineer, and Educator (VSEE) Program. In that case, the rotator takes an unpaid leave of absence from their home institution and is paid directly by NSF based on the federal pay scale. In general, both IPA and VSEE participants must be US citizens. (Exceptions are possible for those pursuing US citizenship and require a citizenship affidavit.)

Rotator terms start at one to two years. The grant application cycle is annual, so that sets a natural lower limit for how long they would want to stay at NSF. But once a rotator has experience and training, it’s valuable for them to stay around a bit longer, and terms can be extended to a total of up to four years.

Although rotator start times are often synchronized with the start of an academic semester, the applications and offers happen months earlier to allow time for logistics. Faculty members may have to coordinate coverage for teaching and administrative responsibilities in their departments. Then there are questions professors may have to ask themselves regarding their research groups. Examples include the following: Can I continue to lead the group, or will I need to delegate tasks, and if so, to whom? Can I continue to provide sufficient mentorship to my students and postdocs? Will my time at NSF affect my research program’s progress or my participation in collaborations?

NSF has an Independent Research/Development Program that allows rotators to use up to 20% of their time, or one day per week, for outside work, so that time can be used to, for example, maintain the rotator’s research group at their home institution. For IPA rotators, NSF also funds up to 12 trips annually from NSF headquarters in Alexandria, Virginia, shown in figure 3, to their home institutions. Still, with less time to focus on scientific questions and with limited access to experiments and facilities, keeping a research group going can be a challenge for both experimentalists and theorists. And between the two jobs, work can easily bleed into evenings and weekends.

Figure 3.

PTO.v75.i10.32_1.f3.jpg

NSF headquarters is located just outside Washington, DC, in Alexandria, Virginia. Past rotators moved to the DC area for their tenure at NSF, but like so many other workers, rotators worked remotely in 2020 and have continued to do so. (Courtesy of NSF.)

View larger

Is it for me?

There’s no one right time for a researcher to pivot and take on a rotator position, but certain times are better than others. Given the level of disruption working as a rotator can cause in a research program, an assistant professor working toward tenure probably shouldn’t take time away from their university to work at NSF. Someone at that career stage also lacks a more senior researcher’s breadth and depth of experience and widespread professional connections. But they can still contribute to NSF by reviewing proposals, thereby gaining valuable experience—especially if they do eventually want to work at NSF. 7

Once a researcher has been granted tenure and is more established, finding a convenient time to do a rotation at NSF is really a matter of personal preference and circumstances. Timing a rotation at NSF with a sabbatical can be a good option. It corresponds to a time when the researcher would likely be away from the department anyway, although rotations often last longer than typical sabbaticals. At that point, the researcher is also far enough into their career that their experiences can truly inform their responsibilities as a rotator—reviewing grants, assembling reviewers, shaping programs, and allocating funds.

Another good time for a researcher to come to NSF is at the end of their career. Although the rotator may have less to gain personally, their wealth of experience is especially valuable to NSF’s mission. And the move may be less disruptive—their established research group may have postdocs and senior grad students who need less supervision and who can help train and advise younger students, or they may already be winding their group down.

Family considerations can also affect a researcher’s decision about when a good time would be to work as a rotator. The job has generally required one to relocate to the Washington, DC, area for the one to four years they’re working at NSF. The move can have implications for their spouse’s career—they might be able to transfer or work remotely, but that’s not always possible. And rotators with children have additional considerations. They may see temporarily moving to the DC area as a benefit for their children because the city is a unique place and offers many cultural opportunities. But uprooting school-age children can also be a challenge. Families won’t necessarily have the same support systems in a new city, and a big move can be disruptive to a child’s social development.

Those family concerns may be becoming less important, though, since like many other workers, NSF rotators have been working remotely since the COVID-19 pandemic started in 2020. If the program maintains that level of flexibility moving forward, rotator participation could become accessible to researchers for whom relocation would have been an undue burden.

The benefits

Why might a researcher choose to take time away from their primary job to work at NSF? Given that NSF funds so much research in the physical sciences, many see it as a way to give back to the community. They understand that NSF’s renowned merit-review process depends critically on experienced researchers’ participation.

But the decision need not be entirely altruistic. Rotators have a lot to gain from working at NSF. They make new contacts and gain a broader perspective on research happening in adjacent fields. Those connections can lead to new ideas and cross-disciplinary collaboration. And the job can be exciting, as rotators are continually in contact with talented researchers pushing the boundaries of scientific knowledge. Although rejecting proposals may be a tough part of the job, getting to say yes and fund innovative ideas is perhaps the most gratifying.

When the rotators return to their institutions, they bring a much deeper understanding of NSF’s funding process. Rotators can apply for NSF funding after they leave the agency, although some restrictions apply. They are allowed to direct colleagues to opportunities, help them frame ideas, and provide procedural knowledge. Working as a rotator has been correlated with increased funding for the participant and his or her colleagues over time. 8

Occasionally rotators learn that they actually prefer government work and decide to leave their research positions. A one-year gap is required between being an IPA rotator and becoming a permanent employee, so there’s still time for knowledge transfer to the home institution.

The benefits NSF receives from rotators go beyond just having people to facilitate their grant-review process. Having so many people from the research community participate promotes the agency’s mission and helps maintain trust in the process. It also prevents the agency from becoming stuck in a particular direction. Everyone comes to the table with their own biases and preferences, and that can steer funding at the division, directorate, or even agency level in one direction. But having so many members of the scientific community give their input positions the agency for long-term success.

References

  1. 1. S. White, R. Ivie, J. Dollison, Physics PhDs Ten Years Later: Movement Across Job Sectors, AIP Statistical Research Center (June 2018).

  2. 2. US Government Accountability Office, National Science Foundation: A Workforce Strategy and Evaluation of Results Could Improve Use of Rotating Scientists, Engineers, and Educators, GAO-18-533 (September 2018).

  3. 3. M. Ambrose, “NSF reviewing use of rotating scientists, may seek new hiring authorities,” FYI, 19 August 2016.

  4. 4. NSF Office of Inspector General, “Opportunities to Strengthen Controls over Rotator Conflicts of Interest,” management implication report (2015);
    “GAO Recommends Better Planning of Rotations at NSF,” FEDweek (12 September 2018).

  5. 5. J. Mervis, “NSF proposes changes in use of costly rotators for senior positions,” ScienceInsider, 1 September 2016.

  6. 6. J. Mervis, “NSF cost-sharing pilot stirs debate,” ScienceInsider, 8 November 2016.

  7. 7. To learn about volunteering as a reviewer, see “Why You Should Volunteer to Serve as an NSF Reviewer,” www.nsf.gov/bfa/dias/policy/merit_review/reviewer.jsp .

  8. 8. C. Kolympiris, S. Hoenen, P. G. Klein, Organ. Sci. 30, 528 (2019). https://doi.org/10.1287/orsc.2018.1245

More about the Authors

Christine Middleton was a senior editor at Physics Today from September 2018 to August 2022. She now works as a technical communications editor at ASML.

This Content Appeared In
pt-cover_2022_10.jpeg

Volume 75, Number 10

Related content
/
Article
Professional societies can foster a sense of belonging and offer early-career scientists opportunities to give back to their community.
/
Article
Research exchanges between US and Soviet scientists during the second half of the 20th century may be instructive for navigating today’s debates on scientific collaboration.
/
Article
The Eisenhower administration dismissed the director of the National Bureau of Standards in 1953. Suspecting political interference with the agency’s research, scientists fought back—and won.
/
Article
Alternative undergraduate physics courses expand access to students and address socioeconomic barriers that prevent many of them from entering physics and engineering fields. The courses also help all students develop quantitative skills.
/
Article
Defying the often-perceived incompatibility between the two subjects, some physicists are using poetry to communicate science and to explore the human side of their work.
/
Article
Positron emission tomography’s ability to image the body’s biochemistry, not just its anatomy, makes it a powerful tool for detecting diseases.

Get PT in your inbox

Physics Today - The Week in Physics

The Week in Physics" is likely a reference to the regular updates or summaries of new physics research, such as those found in publications like Physics Today from AIP Publishing or on news aggregators like Phys.org.

Physics Today - Table of Contents
Physics Today - Whitepapers & Webinars
By signing up you agree to allow AIP to send you email newsletters. You further agree to our privacy policy and terms of service.